JAKARTA | Mata Pena News – Empat nama saksi untuk kasus korupsi tata kelola minyak mentah dan produk kilang pada PT Pertamina 2018 -2023 dari kalangan swasta yang sudah tiga kali dipanggil Kejaksaan Agung RI, Danny Subrata, Ario dan Reza ternyata tercantum dalam gurita akta perusahaan terafiliasi ke anaknya ‘The Gasoline Godfather’ Moch Riza Chalid.
Sementara itu, seorang saksi lain bernisial UB berprofesi sebagai pengacara, juga katanya mangkir tiga kali panggilan dari Tim Pidsus Kejagung.
Anehnya, menurut sumber yang terpercaya, lazimnya setelah dua kali dipanggil tak datang seharusnya pihak Pidsus bisa melakukan jemput paksa.
Sebab, membangkang atas undangan penyidik untuk memberikan keterangan untuk sebuah peristiwa korupsi bisa diklasifikasikan sebagai upaya merintangi proses penyidikan atau obstruction of justice, bahkan yang menghalangin bisa ditetapkan sebagai tersangka.
Konon kabarnya upaya Tim Pidsus akan melakukan jemput paksa terhadap yang mangkir terus, namun belum mendapatkan persetujuan dari atasannya, sehingga patut diduga persetujuan tersebut tertahan di Dirdik atau Jampidsus.
Demikian diungkapkan Sekretaris Center of Energy and Resources Indonesia (CERI) Hengki Seprihadi, Kamis (1/5/2025).
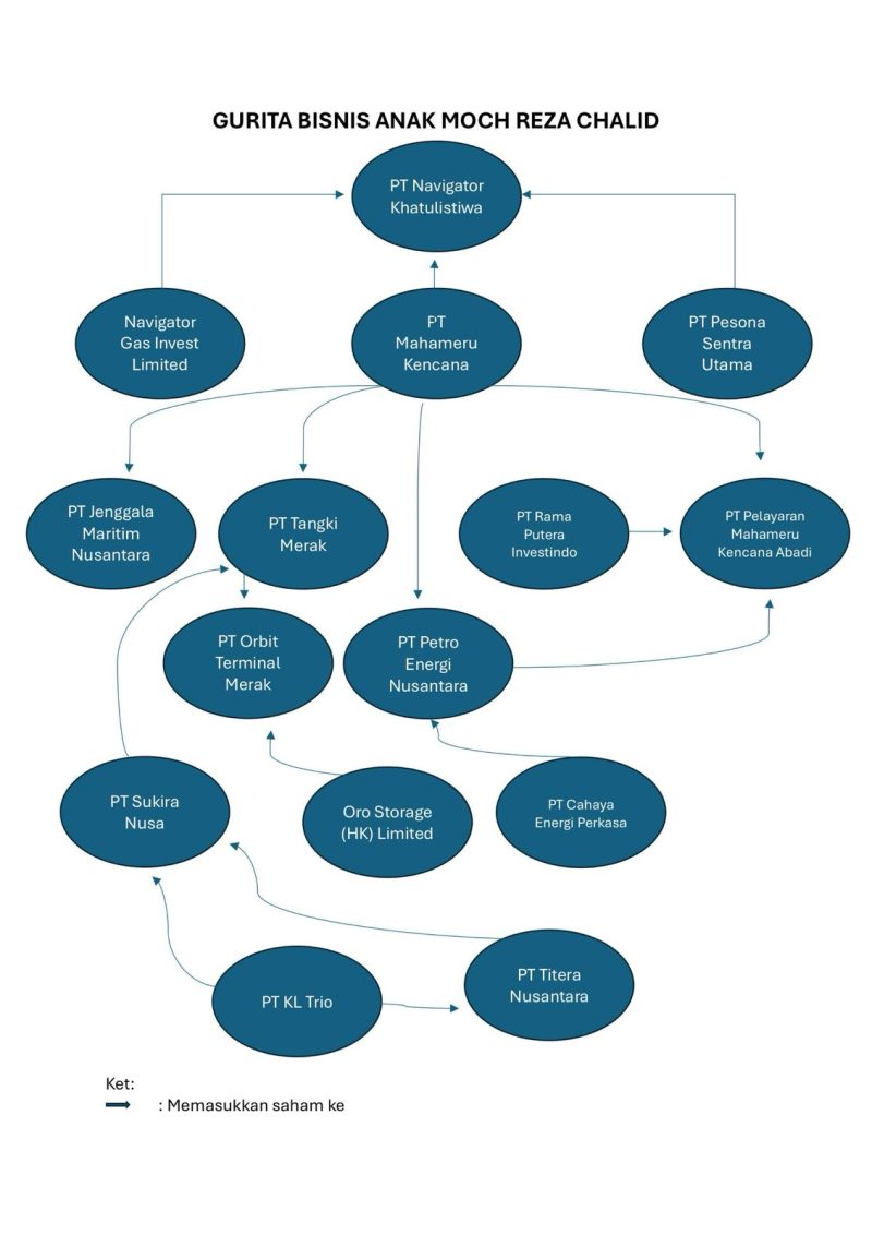
“sementara dari penelusuran kami pada data resmi dari Direktorat Jenderal Administrasi Hukum Umum Kementerian Hukum Republik Indonesia, terungkap ketiga nama itu masuk ke dalam gurita bisnis anaknya Moch Riza Chalid, M Kerry Ardianto Reza,” ungkap Hengki.
Hengki membeberkan, nama Danny Subrata tak lain merupakan Direktur Utama PT Sukora Nusa. Sedangkan nama Reza Mahrizal tercatat sebagai Direktur PT Jenggala Maritim Nusantara. Terakhir, nama Ario Wicaksono ternyata merupakan Direktur Utama PT Jenggala Maritim Nusantara.
“PT Sukora Nusa tercatat sebagai pemegang 33 persen saham PT Tangki Merak. Sisa saham PT Tangki Merak dikuasai PT Mahameru Kencana Abadi. Anak Moch Riza Chalid, Muhammad Kerry Adrianto Riza merupakan Komisaris Utama PT Tangki Merak, dan Gading Ramadhan Joedo merupakan Direktur Utama PT Tangki Merak yang juga merupakan anak angkat Moch Riza Chalid,” beber Hengki.
Lebih lanjut Hengki membeberkan, 20 persen saham PT Jenggala Maritim Nusantara senilai sekitar Rp 47 miliar dimiliki oleh Muhamad Kerry Adrianto Riza. Sisa 80 persen saham PT Jenggala Maritim Nusantara senilai Rp 189 miliar lebih adalah milik PT Mahameru Kencana Abadi.
“Saham PT Mahameru Kencana Abadi sendiri dimiliki oleh Dimas Werhaspati sebanyak 100 lembar Seri B senilai Rp 100 juta, Gading Ramadhan Joedo sebanyak 100 lembar Seri B senilai Rp 100 juta, Kenesa Ilona Riza sebanyak 5 lembar senilai Rp 2,5 juta, Muhamad Kerry Adrianto Riza sebanyak 495 lembar Seri A senilai Rp 245,5 juta, PT Rama Putera Investindo sebanyak 9.700 lembar Seri B senilai Rp 9,7 miliar, dan Reza Mahrizal sebanyak 100 lembar Seri B senilai Rp 100 juta,” beber Hengki.
Tak kalah menarik, lanjut Hengki, saham PT Rama Putera Investindo dimiliki oleh Kenesa Ilona Riza sebesar 61.250 lembar saham senilai Rp 6,125 miliar, Muhamad Kerry Adrianto Riza sebesar 63.750 lembar saham senilai Rp 6,375 miliar.
Sementara itu, nama Muhamad Kerry Adrianto Riza juga muncul sebagai pemegang saham pada PT Navigator Khatulistiwa. Saham perusahaan ini juga dimiliki oleh Navigator Gas Invest Limited, PT Mahameru Kencana Abadi, PT Pesona Sentra Utama.
PT Mahameru Kencana Abadi tercatat terafiliasi dengan PT Rama Putera Investindo sebagai pemegang saham. Saham PT Rama Putera Investindo dimiliki Kenessa Ilona Riza, Muhamad Kerry Adrianto Riza, Djarwadi dan Reza Viryawan.
Sementara itu, saham PT Pesona Sentra Utama tercatat dimiliki oleh Ahmad Rizky dan Indah Yulianti.
Nama Gading Ramadhan Joedo dan Reza Mahrizal masing-masing juga tercatat sebagai direktur pada PT Orbit Terminal Merak, perusahaan yang sahamnya dimiliki Oro Storage (HK) Limited dan PT Tangki Merak.
Lebih lanjut, CERI juga menemukan nama Gading Ramadhan Joedo dan Muhamad Kerry Adrianto Riza juga tercatat sebagai Direktur dan pemegang saham di PT Pelayaran Mahameru Kencana Abadi.
Saham PT Pelayaran Mahameru Kencana Abadi juga dimiliki oleh PT Mahameru Kencana Abadi, PT Petro Energi Nusantara dan PT Rama Putera Investindo.
Sedangkan pada PT Petro Energi Nusantara, nama Muhamad Kerry Adrianto Riza tercatat sebagai Direktur Utama. Nama Irawan Prakoso tercatat sebagai Komisaris. Saham PT Petro Energi Nusantara juga dimiliki oleh PT Cahaya Energi Perkasa dan PT Mahameru Kencana Abadi.
Sedangkan saham PT Sukora Nusa tercatat dimiliki oleh PT Titera Nusantara dan PT KL Trio. Sedangkan saham PT Titera Nusantara juga dimiliki oleh PT KL Trio.
Kapuspenkum Tak Menjawab
Sementara itu, CERI telah mengajukan konfirmasi kepada Kapuspen Kejagung Harli Siregar sejak Kamis (1/5/2025) pagi sekitar pukul 09.10 WIB tekait adanya beberapa saksi kasus korupsi tata kelola minyak mentah dan produk kilang pada PT Pertamina yang sudah dipanggil oleh Tim Pidsus lebih dari dua kali tapi hingga saat ini tidak ada langkah lanjutan penjemputan paksa dari Tim Pidsus.
CERI juga mengkonfirmasi kepada Harli Siregar apakah mangkirnya saksi-saksi ini bisa diklasifikasikan ada upaya merintangi proses penyidikan yang berpotensi membuat kaburnya dakwaan terhadap para tersangka?
Tak hanya itu, CERI juga melampirkan empat nama dari kelompok perusahaan anak Moch Reza Chalid yang mangkir tersebut, yakni Danny Subrata, Ario dan Reza serta seorang pengacara berinisial UB.
Meski demikian, sejak konfirmasi itu dilayangkan kepada Harli Siregar pada Kamis (1/5/2025) pagi, hingga Kamis petang, tidak ada keterangan apa pun dari Harli.(*)










